2025-08-21 37
我们每天为专业投资者提供市场最新动态、部委政策、行业研究、事件型主题投资策略,捕捉热点机会。我们的读者包括各大机构大佬、买卖方分析师、公私募基金经理、各路游资等专业投资者!
今日大盘两市震荡上扬,国防军工板块领涨
市场概况:
6月19日消息,沪深两市早盘开盘后走势分化,沪指在权重带领下持续走高,创指则表现弱势,临近早盘收盘三大指数均有明显拉升,创指随即翻红,午后两市冲高回落,临近尾盘拉回。截止收盘,沪指报3144.37,涨0.68%,创指报1816.40,涨0.35%。
从盘面上看,国防军工、新疆、钢铁居板块涨幅榜前列,酒店餐饮、雄安新区、福建自贸区居板块跌幅榜前列。(新浪财经网)
重要新闻房价涨幅继续回落,证监会积极支持创新企业上市
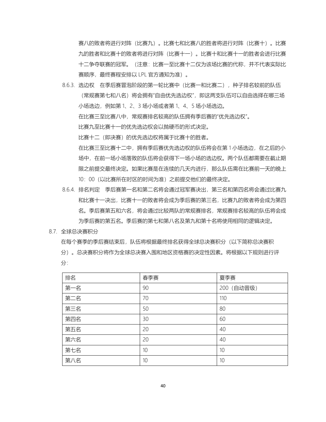
1
统计局:5月份一二线城市房价平均涨幅继续回落
中国5月份56座城市新建商品住宅价格环比上涨,4月份为58座上涨。5月份15个一线和热点二线城市房地产市场基本稳定,5月份房地产调控政策效果继续显现。
2
证监会:积极支持创新创业企业发行上市 严把上市公司入口关
证监会主席助理宣昌能:积极支持科技实力突出、创新能力强、业绩增长快的符合条件的企业发行上市,严厉打击欺诈发行、包装上市、虚假披露等违法违规行为。
3
央行公开市场实施1200亿元逆回购 单日净投放1100亿元
中国央行公开市场将进行500亿元7天期逆回购操作,400亿元14天期逆回购操作,300亿元28天期逆回购操作。央行公开市场今日将有100亿逆回购到期,单日净投放1100亿元。
4
6月产业资本净增持逾40亿元 兜底增持平均亏近3%
5月底的“减持新规”使得“花式减持”的风头得到了明显抑制。6月以来,出现重要股东持股变动的290只股票中,有204只股票获得增持,整体净增持金额达到了40.36亿元,是5月的3倍有余。不过中小创依然是减持的“重灾区”,而且6月最受关注的“兜底式增持”遭遇了响应者寥寥和热度快速降温的双重尴尬,不仅变动参考市值合计仅6526.58万元,增持成交均价相较于最新收盘价平均跌幅更是高达2.80%。
行业情报站锂电池板块受追捧,券商板块现投资机会
1)中国电竞产业有望迎来黄金发展期(来源:证券时报网)
2)“6·18”引爆新零售狂欢 相关概念股有望受关注(来源:证券时报网)
3)机构组团调研视源股份 锂电池板块受追捧(来源:证券时报)
4)粤港澳大湾区将收政策礼包(来源:投资快报)
5)电影节拉起暑假档序幕(来源:东方财富网)
6)板块估值渐有吸引力 优质券商现投资机会(来源:中国证券报)
7)资金净流入510亿元 上周流入有色金属(来源:同花顺财经)
8)5G使用频谱意见公开征集 产业推进加速(来源:上海证券报)

看多市场情绪明显好转,超跌反弹继续
海通证券:市场已在好转
海通证券荀玉根团队指出:①维持《再次开启多头思维》来乐观观点,金融监管政策在微妙变化,市场情绪正在回暖,中报将确认盈利保持较高增长、改革推进。②A股若纳入MSCI增量资金约607亿元,不入影响也不大,北上资金流入稳定,博弈成分不大,资金集中于一线龙头源于中长期配置。③保持多头思维,一九向三七扩散,持有一线蓝筹价值,看好二线价值成长和国改主题。
应对策略上,荀玉根指出,震荡市业绩为王,市场抱团消费龙头与白马成长,核心在于相关个股业绩持续较好,且盈利与估值匹配度高,市场环境与投资者结构变化决定了市场风格偏向价值。我们认为随着市场环境转暖,市场结构有望从“一九”回到“三七”,从一线蓝筹价值向二线价值成长扩散。二线价值成长集中于市值100-500亿元公司,占所有A股数量的29%。此外国企改革进入政策再次加速推进期,国资委、发改委近期国改动作频繁,神华、国电等央企停牌预示改革加速落地。
安信证券:超跌反弹继续,结构偏向成长
安信证券陈果团队指出,当前反弹的本质是超跌反弹,反弹逻辑来自于六月流动性环境好于预期。反弹结构应该是前期跌幅较大的成长股板块,因此我们认为反弹期间中小创将跑赢主板,但这不代表漂亮50行情已经结束。我们倾向本轮成长股为主的反弹将持续数周,其终结可能是两个因素,一个是流动性环境包括央行公开市场操作与金融监管等再次释放趋紧信号,第二个是中报披露季,中小创业绩低于预期。综合来看,基本上我们认为中报预期行情现在已经展开,因此反弹到中报披露季很难持续,即使届时披露业绩不低于预期,反弹行情也会因预期兑现而后继乏力。
至于“漂亮50”,我们前期一直强调的观点是整体泡沫化程度不高,虽然此前也有多次投资者预期其行情结束,但我们认为漂亮50并没有那么脆弱。MSCI如果没有纳入A股,对“漂亮50”属于一个利空,但我们依然认为MSCI预期对漂亮50的影响并没有那么大,即使没有MSCI在明年的数百亿人民币资金流入预期,资金一样可以通过沪深港通渠道买入“漂亮50”,何况没有总额度限制。如果投资者希望把握“漂亮50”行情何时见顶(这是当前投资者最热衷的问题,但我们认为其已经超越基本面分析范畴),我们建议可以关注“北上资金”的流向逆转。
当然,站在中期角度,我们也认为“漂亮50”的价值发现过程已经基本完成,A股投资者的下一个使命是挖掘今天业绩不那么漂亮,但明天业绩很可能更漂亮的公司,而这些公司的股价正是在当前严苛环境下(无论处在何种成长阶段,几乎都被要求用适用于成熟稳定企业估值的当期pe/g来衡量)最被压制与低估的,理论上一旦风险偏好与资金面环境改善,这也是未来给投资者回报最大的公司。
看平震荡格局不可避免,风格切换有难度
兴业证券:风格难切换,坚守绩优主线
兴业证券王德伦团队表示,近期创业板的上涨,是风险偏好修复叠加政策面利好下的跌深反弹。“6月事件性因素集中,市场预期悲观,利空落地后风险偏好将迎短期修复”; IPO节奏放缓+减持新规缓解了市场筹码供给压力,尤其利好受IPO和减持影响较大的小股票;以创业板为代表的小股票年初以来跌幅较深。因此,近期创业板在风险偏好提升叠加政策面利好下迎来跌深反弹。但是,系统性的风格切换远未到来,还需耐心等待。中长期,资产荒的谢幕将导致调整延续,绩优是穿越调整的唯一主线。
操作上,成长股进入“大分化”时代,重点关注其中具备稳定内生增长、估值已调整至合理区间的“真成长”。白马孕育、绩优价值:强监管+外资流入+内资抱团,内生增长稳定、现金流充裕的成熟期价值股的相对收益仍在。看好消费白马(医药消费、品牌家电家居、品牌白酒),技术白马(消费电子)。红旗招展,政策引领:大金融板块中首推券商板块(估值优势叠加监管收紧至相对极限).5月推荐大银行(五大行)和保险(四大保险)继续受益于金融业“供给侧改革”。黑马反转、供需改善:航空和机场、电解铝和氢氧化锂、钴。
徐彪:下半年震荡市难以打破
对于企业部门流动性(即微观流动性)的判断分为两种情形,一是ROE上行阶段,只要没有看到资本开支增加和货币政策收紧同时出现,那么企业货币资金增速就是上行的,对应微观流动性就能够支撑股市上行,比如16Q2-Q3的情形(进入16年11月下旬,资本开支增加同时货币政策收紧,shibor大幅上行,企业货币资金增速开始拐头向下,对应市场再也没有突破11月高点);二是ROE下行阶段,必须货币政策宽松的同时没有出现类似金融危机、欧债危机、钱荒的黑天鹅因素,企业的货币资金增速才会上行,对应微观流动性才能支持股市上涨。
展望下半年,PPI见顶、财务费用大幅上升,最终将使得ROE逐步下行,同时在金融去杠杆、美联储缩表、国内经济斡旋空间足够的情况下,货币政策“易紧难松”,因此根据我们上文阐述的框架,在ROE下行和货币收紧的组合下,很难看到企业部门货币资金增速重回升势,对应到微观流动性上,不支持市场突破区间震荡的格局,下半年策略维持谨慎。
看空量能不足,制约反弹高度
巨丰投顾:量能制约反弹行情
早盘两市低开高走,上证50指数强反弹;午后股指高位震荡。盘面上,航天军工、券商信托、保险、煤炭、钢铁、新三板、家电、丝绸之路、粤港自贸、北斗导航、深港通等板块涨幅居前;黄金概念、有色、环保、雄安新区、银行等小幅回调。
航天军工板块延续周五强势,午后扩大涨势:中航电子大涨,中航黑豹、航天电子、浩丰科技、光电股份、光电控制、中直股份、中航飞机、航发控制等涨幅居前;机构普遍看好军工股机会,后市可以低吸。
保险板块延续周五的反弹走势:中国平安、中国太保、新华保险领涨。券商板块表现出色:中原证券、国金证券、国元证券、海通证券、国泰君安、方正证券、中国银河、西部证券等涨幅居前。消息面上,证监会主席刘士余在证券业协会第六次会员大会上明确证券业发展的四个指挥棒,再提“创新发展”。
丝绸之路概念午后震荡走高:西部建设涨停,北新路桥、建设机械、天山股份、连云港、新疆城建等涨幅居前。八一钢铁冲板,带动钢铁板块走高:方大特钢、南钢股份、韶钢松山、新钢股份、马钢股份涨幅居前。
巨丰投顾认为自5月以来,大盘已经走出了3重底的走势,并开启中级反弹行情。沪指在上证50及白马股推动下率先反弹,但遭遇60日、120日均线强压力而出现调整。周一,上证50权重股卷土重来,券商、保险、军工等拉升明显;但市场量能始终无法释放出来,场外资金观望情绪浓厚。市场反弹的高度,主要取决于市场量能水平。建议投资者重点关注半年报大幅预增的错杀股。
个股推荐中国电竞产业有望迎来黄金发展期,相关概念股围猎全攻略
来源:证券时报网
腾讯电竞“与时聚竞”2017年度品牌发布会在上海珠江创意中心盛大开启。腾讯集团副总裁、腾讯影业首席执行官程武在开场演讲中回顾了中国电竞的发展历程,并认为:未来是中国电竞的黄金五年。
据中新网6月18日消息,黄金五年如何出发?程武谈了四个方向:赛事、联盟、人才培养和产业园区。“希望基于这个计划,与所有合作伙伴一起,以赛事为核心,以联盟为依托,以教育为根本,以产业园为载体,打造一个千亿规模的电竞产业。”
据腾讯内部推算,2017年底,中国电子竞技用户会达到2.2亿,全球电竞用户数为3.35亿,中国正成为全球最大的电竞市场。
随着近年来政府对电子竞技推广不断升级,电竞在全社会范围内的玩家和观众群体正迅猛扩大,带动相关的终端设备、游戏外设、周边产品需求,各平台的电竞赛事运营各自聚合了大量用户粘性较高的观众群体,整个电竞产业体系日渐成熟。
值得注意的是,国家体育总局日前印发《关于举办2017年全国电子竞技公开赛的通知》,拟于12月举办2017年全国电子竞技公开赛总决赛(NESO),总奖金设为82万元,比赛项目包括星际争霸2、王者荣耀、英雄联盟等热门游戏。
电竞概念股解析
雷柏科技:公司主营键盘鼠标等电竞外设,是国内老牌龙头,公司通过签约电竞战队等方式布局电竞全产业链。
东方明珠:公司旗下文广互动负责游戏风云频道运营,并拥有国内首个电子竞技电视联赛“G联赛”。
完美世界:的国内首个单项电子竞技大型职业联赛花落DOTA2项目,公司旗下完美世界是DOTA2中国运营商,完美世界在电竞项目运营方面有较多行业积累。
浙数文化:公司子公司边锋旗下拥有游戏直播明星平台战旗TV,是游戏直播领域前三的平台。
中青宝:公司在2016年1月,中青宝举办首个玩家电竞体验赛,以旗下竞技产品《最后一炮》试水PC端电子竞技游戏领域。
掌趣科技:“联盟电竞”是由联众国际及网鱼网咖牵头,并且联合掌趣科技、体育之窗、空中网、360集团四家中国一线企业共同打造,通过聚合顶级电竞IP和赛事,布局全球电竞场馆。
昆仑万维:大型网页游戏是公司核心产品之一,公司已自主研发多款网页游戏精品大作,游戏题材涵盖战争策略、角色扮演、休闲竞技等多个主流题材。
名家观点李大霄:下半年别让外资抄了“儿童底”
来源:微信公众号功夫财经(ID:kongfuf)
经过较长时间的下跌调整,A股在3000点位置开始企稳回升。随着美联储6月份加息的利空预期落地,随着越来越多的利好因素聚集,A股儿童底更趋坚固,下半年的行情值得期待。

美股连创新高鼓舞全球资本市场。虽然美联储已经启动了加息周期,但是美股持续了8年的牛市仍然坚挺,6月份议息会议公布之后,道琼斯收盘继续创出21374点的历史新高。
作为全球经济的风向标和全球最重要的市场,美股持续创新高对全球股票市场是一个巨大的鼓舞,对于处于价值洼地的A股自然也会起到重要的鼓舞和引导作用。
年中考核影响有限。每年6月份,银行系统的年中考核对股票市场的资金面和投资者心理都会产生重大影响。今年,央行在考核中第一次增加了MPA(宏观审慎评估体系)的指标,对银行的压力自然是增加了。但是,考虑到MPA的考核之前已经按季度在进行了,市场对资金面的担忧和恐慌程度其实早已大为下降。
从年中因素来讲,最恐慌、最悲观、最紧张的一年是2013年,2013年之后,2014年到2016年,包括可以预测的2017年,央行对年中因素带来的资金面紧张都做好了充足的准备,一定程度上抵消了年中考核对市场的冲击。事实上,近期央行一直在用短期的货币政策工具为市场补充流动性,所以,尽管今年增加了MPA的考核指标,投资者对资金面也不必过分担心,市场应该能平稳度过。
另外,市场上最近传出一些风声,有可能年中考核的严厉程度会放宽,也有可能要延迟一下补充材料等等,类似信息对消除市场的恐慌也会有非常大的作用。
资金成本下降利好市场。衡量资金成本,除了常规的、但很少变动的银行基准借贷利息之外,我们可以观察另一个波动更频繁、更有参考价值的重要数据:十年期债息。5月份,10年期债息达到3.67%的峰值,随后开始逐步回落,目前已经下降到3.57%,这说明资金最紧张的时期已经过去了。事实上,由于资金面对市场的冲击已经提前反应,不管是股票市场还是债券市场,在5月份以后都开始逐步回升。
散户指标预示市场见底。我非常痛心的一个指标,是散户指标,也就是散户持仓占总市值的比例。散户指标最大的时候,是2015年的六月份,当时曾经达到过67%,而现在这个指标已经降到了60%。也就是说,部分散户在最近两年的调整过程里被清洗出局了。
我觉得,散户指标达到一个低点的时候,也是底部来临的这么一个标志,这是历史经验的总结,也符合心理学的规律。虽然这个标志比较残酷,但是我要用这个指标告诉散户朋友们:不要在“儿童底”把好东西丢掉,也不要在散户最疯狂的时候跟风入场。
外资对A股虎视眈眈。6月21号,MSCI有可能再次就是否纳入A股公布决定。事实上,经过了四年漫长的等待之后,绝大多数投资者对MSCI已经不抱有太高的期望,它不纳入A股,仍然是符合预期,所以对市场影响不会很大;相反,它万一纳入了,却可能对A股产生非常重要的正面影响。
客观来讲,随着市场环境的变化,这几年国内外对待MSCI的态度也发生了很大的变化。前几年我们很急他们不急,今年我们不急了有可能外资开始急了,因为美股已经上天,从估值和发展的角度上讲,当前的A股蓝筹股比美股更有投资价值,既然外资对A股虎视眈眈,自然也希望MSC尽早纳入A股。从这个角度上,A股今年“入摩”的可能性就非常大了。
养老金入市是大势所趋。根据《基本养老保险基金投资管理办法》规定,基本养老金投资股票和股票型基金的比例可以达到30%,有了社保基金的入市经验和收益参考,养老金入市是早晚的事情。
从时间节点上讲,养老金错过了“钻石底”,就不能再错过“婴儿底”;又错过了“婴儿底”,就不能再错过“幼儿底”了;又错过了“幼儿底”,再也不能错过“儿童底”了。
另外一个重要的资金来源是保险公司,整个行业目前对股票市场配置非常低,未来提升的空间很大!
总地来讲,日益好转的市场环境下,A股“儿童底”的价值越发突显,投资者要珍惜廉价筹码,不能让外资再一次占了便宜。
来源:天天说钱、股票灯塔、东方财富网、新浪财经
原文链接:https://zh-gg-hupu.com/news-98
=========================================
https://zh-gg-hupu.com/ 为 “虎扑电竞-最电竞的世界-最新电竞官网” 唯一官方服务平台,请勿相信其他任何渠道。
电竞 2025-08-13
KPL 2025-08-10
英雄联盟 2025-08-09
KPL 2025-08-09
电竞 2025-08-09
英雄联盟 2025-08-09
英雄联盟 2025-08-09
DOTA2 2025-08-09
LPL 2025-08-09
英雄联盟 2025-08-09